当前位置: 首页 > 行业管理 > 工程招投标 > 中标信息

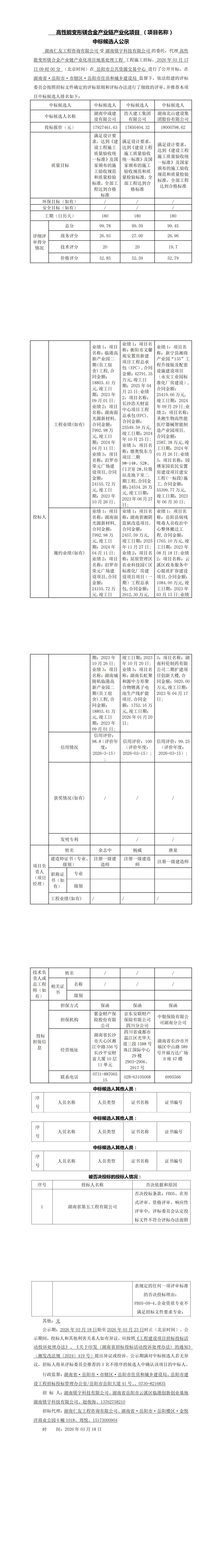
高性能变形镁合金产业链产业化项目 (项目名称) 中标候选人公示

来源:市住建局 发布时间:2026-03-18 11:33