当前位置: 首页 > 行业管理 > 工程招投标 > 中标信息

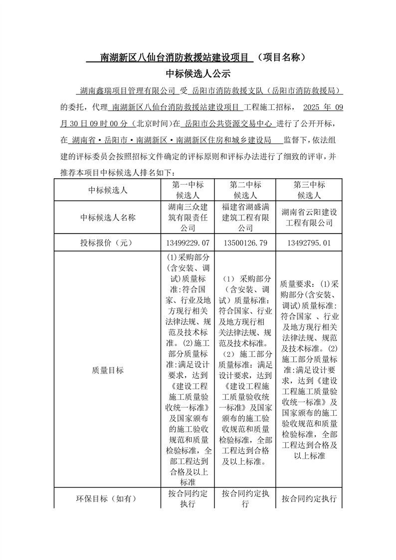
南湖新区八仙台消防救援站建设项目(项目名称)中标候选人公示

来源:市住建局 发布时间:2025-10-09 15:19